江苏苏创信息服务中心有限公司招标公告
一、项目名称:
印刷版材采购项目
二、概况:
采购内容:热敏CTP版材(报纸印刷和商务彩印用版)
预估用量:2500-3000平方米/月,合作期限1年;
供货地点:南京市栖霞区尧新大道399号。
三、投标人资格要求:
(1)符合《中华人民共和国政府采购法》第二十二条规定的投标人资格条件。
(2)本次采购项目不接受供应商以联合体的形式参加投标。
(3)具有提供本项目所需产品及相关服务的能力(提供业绩合同和服务方案),能承诺为招标方提供便捷、专业的售后服务。
(4)如为代理商(经销商)参加投标,须提供投标品牌方针对本项目的授权书。
四、投标文件内容包含但不限于:
版材的品牌规格型号、实际耐印率、版材标的价、版材价格浮动方式、质保期、版材服务方案、印前设备维保服务方案(现有设备:雕龙晒版机、柯达T400晒版机、旺昌W-PTP-32CDN冲版机、废液固化处理机TD9900-II-QX、显影液冲版水回收再利用设备XL-9900-PB型、自动弯版打孔机联线)、付款方式(含账期)、开票税点、联系人、联系方式、近6个月公司全员社保证明及纳税证明、相关体系认证证书、维保工程师证书、符合投标人特定资格条件的证明材料、资质文件。其中资质文件须包含:营业执照、法人授权委托书、品牌项目授权书、2025年度财务审计报告、信用证明(信用中国www.creditchina.gov.cn)。
五、单位负责人为同一人或者存在控股、管理关系的不同单位,不得同时参加投标。
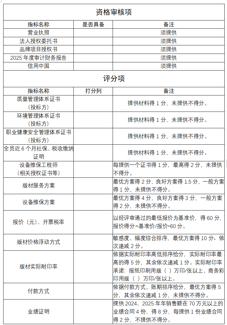
六、评标标准和方法: 综合评标法,按评标一览表项目逐项评分,得分最高者中标,不保证最低价中标。
七、标书递交截止时间:
2026年4月20日17时00分
八、开标时间、地点:
2026年4月21日09时00分,南京市新港开发区尧新大道399号6号库二楼会议室。投标方无需到场,请保持电话畅通。
九、联系人:潘皆欢(17705181740)、吕亚军(13851764458)
十、注意事项:
(1)投标人须遵守相关法律法规和招标文件要求,确保投标文件的真实性和准确性。
(2)投标人须按照招标文件规定的要求递交投标文件,逾期递交的投标文件将不予受理(标书邮寄地址:南京市栖霞区尧新大道399号)。
(3)招标方保留对本次招标公告的最终解释权和决定权。
江苏苏创信息服务中心有限公司
2026年4月10日
评标一览表
